性犯罪関係の法改正等 Q&A
令和5年7月
○ 令和5年6月16日、「刑法及び刑事訴訟法の一部を改正する法律」(令和5年法律第66号)及び「性的な姿態を撮影する行為等の処罰及び押収物に記録された性的な姿態の影像に係る電磁的記録の消去等に関する法律」(令和5年法律第67号。以下「性的姿態撮影等処罰法」といいます。)が成立し、一部の規定を除いて、同年7月13日から施行されます。
○ 改正法等の内容等については、以下を御覧ください。
■ 法律(刑法及び刑事訴訟法の一部を改正する法律)【PDF】
■ 新旧対照条文(刑法及び刑事訴訟法の一部を改正する法律)【PDF】
■ 法律(性的姿態撮影等処罰法)【PDF】
■ 新旧対照条文(性的姿態撮影等処罰法)【PDF】
○ 学生向けリーフレット
小学生、中高生及び大学生を対象としたリーフレットを3種類作成しました。
学生の皆様はもちろんのこと、保護者の方も是非、御覧ください。
○ Q&Aはこちら
○ 令和5年6月16日、「刑法及び刑事訴訟法の一部を改正する法律」(令和5年法律第66号)及び「性的な姿態を撮影する行為等の処罰及び押収物に記録された性的な姿態の影像に係る電磁的記録の消去等に関する法律」(令和5年法律第67号。以下「性的姿態撮影等処罰法」といいます。)が成立し、一部の規定を除いて、同年7月13日から施行されます。
○ 改正法等の内容等については、以下を御覧ください。
■ 法律(刑法及び刑事訴訟法の一部を改正する法律)【PDF】
■ 新旧対照条文(刑法及び刑事訴訟法の一部を改正する法律)【PDF】
■ 法律(性的姿態撮影等処罰法)【PDF】
■ 新旧対照条文(性的姿態撮影等処罰法)【PDF】
○ 学生向けリーフレット
小学生、中高生及び大学生を対象としたリーフレットを3種類作成しました。
学生の皆様はもちろんのこと、保護者の方も是非、御覧ください。
○ Q&Aはこちら
改正法等の概要
性犯罪関係の法改正等 Q&A
【目次】
◆ 刑法及び刑事訴訟法関連
〔不同意わいせつ罪・不同意性交等罪全体について〕
Q1:不同意わいせつ罪・不同意性交等罪に関して、どのような改正が行われたのですか。
〔「暴行」・「脅迫」、「心神喪失」・「抗拒不能」要件の改正について〕
Q2:不同意わいせつ罪・不同意性交等罪は、強制わいせつ罪・強制性交等罪や準強制わいせつ罪・準強制性交等罪と比較して、どこが違うのですか。
Q3:「暴行」・「脅迫」、「心神喪失」・「抗拒不能」といった要件を改めることで、これまで処罰できなかった行為が処罰できるようになるのですか。
Q4:不同意わいせつ罪・不同意性交等罪における「同意しない意思を形成し、表明し若しくは全うすることが困難な状態」とは、どんな状態ですか。
Q5:「嫌だ」と言っているのに性的行為をされてしまった場合は、不同意わいせつ罪や不同意性交等罪により処罰できるのですか。
Q6:不同意わいせつ罪・不同意性交等罪では、同意しない意思の形成・表明・全うが困難な状態の原因となり得る行為・事由として、どのようなものが例示されているのですか。
〔いわゆる性交同意年齢の引上げについて〕
Q7:いわゆる性交同意年齢について、どうして「16歳未満」とされたのですか。
Q8:13歳以上16歳未満の者に対しては、どうして5歳以上年長の者の行為しか処罰されないのですか。
Q9:今回の改正法は、例えば、14歳の中学生と18歳の成年のように、年齢差が5年未満の関係であれば対等だという考え方に立っているのですか。
〔身体の一部又は物を挿入する行為の取扱いの見直しについて〕
Q10:「性交等」とは、何ですか。今回の改正でどのような点が変わったのですか。
〔配偶者間において不同意性交等罪などが成立することの明確化について〕
Q11:「婚姻関係の有無にかかわらず」とはどういう意味ですか。今回の改正で何か変わったのですか。
〔面会要求等罪について〕
Q12:16歳未満の者に対する面会要求等の罪とは、どのような罪ですか。
〔公訴時効期間の延長について〕
Q13:性犯罪についての公訴時効期間がどうして延長されたのですか。
Q14:公訴時効期間を延長する期間はどうして5年とされたのですか。もっと長い期間延長するべきではないですか。
◆ 性的姿態撮影等処罰法関連
〔処罰対象行為について〕
Q1:この法律で処罰対象となる行為は、どのようなものですか。
Q2:この法律で処罰対象となる行為は、これまで処罰できなかったのですか。
〔性的姿態等撮影罪について〕
Q3:性的姿態等撮影罪で処罰される行為は、どのようなものですか。
Q4:性的姿態等撮影罪で処罰されないこととなる「正当な理由」とは、どのようなものですか。
◆ 刑法及び刑事訴訟法関連
〔不同意わいせつ罪・不同意性交等罪全体について〕
A1 今回の改正法では、不同意わいせつ罪・不同意性交等罪に関して、大きく分けて以下の4つの改正が行われました。
(1) 強制わいせつ罪・強制性交等罪における「暴行」・「脅迫」要件、準強制わいせつ罪・準強制性交等罪における「心神喪失」・「抗拒不能」要件の改正
(2) いわゆる性交同意年齢の引上げ
(3) 身体の一部又は物を挿入する行為の取扱いの見直し
(4) 配偶者間において不同意性交等罪などが成立することの明確化
〔「暴行」・「脅迫」、「心神喪失」・「抗拒不能」要件の改正について〕
A2 性犯罪の本質的な要素は、「自由な意思決定が困難な状態で行われた性的行為」であることだと考えられます。
改正前の強制わいせつ罪・強制性交等罪や準強制わいせつ罪・準強制性交等罪では、そのような本質的な要素を満たすかどうかを、「暴行」・「脅迫」、「心神喪失」・「抗拒不能」といった要件によって判断していました。
しかし、これに対しては、それらの要件の解釈により犯罪の成否の判断にばらつきが生じ、事案によっては、その成立範囲が限定的に解されてしまう余地があるのではないか、といった指摘がされていました。
不同意わいせつ罪・不同意性交等罪では、それらの要件を改めて、性犯罪の本質的な要素を「同意しない意思を形成し、表明し若しくは全うすることが困難な状態」という表現を用いて統一的な要件とすることとされました。
また、被害者がそのような状態にあったかどうかの判断を行いやすくするため、その原因となり得る行為や事由についても、具体的に挙げることとされました。
その結果、不同意わいせつ罪・不同意性交等罪は、強制わいせつ罪・強制性交等罪や準強制わいせつ罪・準強制性交等罪と比較して、より明確で、判断のばらつきが生じない規定となったと考えられます。
A3 不同意わいせつ罪・不同意性交等罪に関する「暴行」・「脅迫」、「心神喪失」・「抗拒不能」要件の改正は、改正前の強制わいせつ罪・強制性交等罪や準強制わいせつ罪・準強制性交等罪が本来予定していた処罰範囲を拡大して、改正前のそれらの罪では処罰できなかった行為を新たに処罰対象に含めるものではありませんが、改正前のそれらの罪と比較して、より明確で、判断にばらつきが生じない規定となったため、改正前のそれらの罪によっても本来処罰されるべき行為がより的確に処罰されるようになり、その意味で、性犯罪に対する処罰が強化されると考えられます。
A4 「同意しない意思を形成することが困難な状態」とは、性的行為をするかどうかを考えたり、決めたりするきっかけや能力が不足していて、性的行為をしない、したくないという意思を持つこと自体が難しい状態をいいます。
「同意しない意思を表明することが困難な状態」とは、性的行為をしない、したくないという意思を持つことはできたものの、それを外部に表すことが難しい状態をいいます。
「同意しない意思を全うすることが困難な状態」とは、性的行為をしない、したくないという意思を外部に表すことはできたものの、その意思のとおりになることが難しい状態をいいます。
A5 そのような場合には、「同意しない意思を全うすることが困難な状態」に当たるかどうかが問題となります。
「嫌だ」と言って、性的行為をしない、したくないという意思を表明したにもかかわらず、例えば、
○ 体を押さえ付けるなどの暴行を受けたこと
○ 「嫌だ」と言えばやめてくれると思ったのに、予想に反してやめてくれず、恐怖を覚えたこと
などの改正後の刑法第176条第1項各号に挙げられている行為や事由により、その意思のとおりにならず、性的行為をされてしまった場合は、不同意わいせつ罪や不同意性交等罪が成立し得ると考えられます。
A6 不同意わいせつ罪・不同意性交等罪では、「同意しない意思を形成し、表明し若しくは全うすることが困難な状態」の原因となり得る行為・事由として、以下の8つの類型が例示されています。
(1) 「暴行若しくは脅迫を用いること又はそれらを受けたこと」
「暴行」とは、人の身体に向けられた不法な有形力の行使をいい、「脅迫」とは、他人を畏怖させるような害悪の告知をいいます。
(2) 「心身の障害を生じさせること又はそれがあること」
「心身の障害」とは、身体障害、知的障害、発達障害及び精神障害であり、一時的なものを含みます。
(3) 「アルコール若しくは薬物を摂取させること又はそれらの影響があること」
「アルコール若しくは薬物」の「摂取」とは、飲酒や、薬物の投与・服用のことをいいます。
(4) 「睡眠その他の意識が明瞭でない状態にさせること又はその状態にあること」
「睡眠」とは、眠っていて意識が失われている状態をいい、「その他の意識が明瞭でない状態」とは、例えば、意識がもうろうとしているような、睡眠以外の原因で意識がはっきりしない状態をいいます。
(5) 「同意しない意思を形成し、表明し又は全うするいとまがないこと」
性的行為がされようとしていることに気付いてから、性的行為がされるまでの間に、その性的行為について自由な意思決定をするための時間のゆとりがないことをいいます。
(6) 「予想と異なる事態に直面させて恐怖させ、若しくは驚愕させること又はその事態に直面して恐怖し、若しくは驚愕していること」
いわゆるフリーズの状態、つまり、予想外の又は予想を超える事態に直面したことから、自分の身に危害が加わると考え、極度に不安になったり、強く動揺して平静を失った状態をいいます。
(7) 「虐待に起因する心理的反応を生じさせること又はそれがあること」
「虐待に起因する心理的反応」とは、虐待を受けたことによる、それを通常の出来事として受け入れたり、抵抗しても無駄だと考える心理状態や、虐待を目の当たりにしたことによる、恐怖心を抱いている状態などをいいます。
(8) 「経済的又は社会的関係上の地位に基づく影響力によって受ける不利益を憂慮させること又はそれを憂慮していること」
「経済的・・・関係」とは、金銭その他の財産に関する関係を広く含み、「社会的関係」とは、家庭・会社・学校といった社会生活における関係を広く含みます。また、「不利益を憂慮」とは、自らやその親族等に不利益が及ぶことを不安に思うことをいいます。
(1)から(8)までの行為・事由については、いずれもその程度は問いませんが、不同意わいせつ罪・不同意性交等罪が成立するためには、これらの行為・事由により、被害者が「同意しない意思を形成し、表明し若しくは全うすることが困難な状態」になっていることが必要です。
〔いわゆる性交同意年齢の引上げについて〕
A7 改正前においては、13歳未満の人に対して性的行為をした者をそのこと自体で強制わいせつ罪・強制性交等罪により処罰することとされていました。
性犯罪の本質的な要素が「自由な意思決定が困難な状態で行われた性的行為」であることからすれば、そのような自由な意思決定の前提となる能力が十分に備わっていない人に対しては、性的行為をしただけで、その性的自由・性的自己決定権は侵害されることになると考えられます。
これまで、13歳未満の人は、そのような能力の内容として、(1)「行為の性的意味を認識する能力」が備わっていないと考えられることから、いわゆる性交同意年齢については、「13歳未満」とされてきました。
しかし、性的行為について有効に自由な意思決定をするためには、(1)の能力だけでなく、(2)「行為の相手との関係で、その行為が自分に与える影響について自律的に考えて理解したり、その結果に基づいて相手に対処する能力」も必要であると考えられます。
そして、13歳以上16歳未満(中学生くらいの年齢層)の人は、(1)の能力が一律にないわけではないものの、(2)の能力が十分に備わっているとはいえず、相手との関係が対等でなければ、性的行為に関する自由な意思決定の前提となる能力に欠けると考えられます。
このような考え方を前提として、今回の改正法では、性交同意年齢について、「16歳未満」とされたものです。
A8 A7で述べたとおり、13歳以上16歳未満の人は、相手との関係が対等でなければ、性的行為に関する自由な意思決定の前提となる能力に欠けると考えられます。
そして、どのような場合に対等な関係といえなくなるかについては、一般的に、相手との年齢差が大きくなればなるほど、社会経験などの差によって対等ではなくなっていくと考えられます。
こうしたことを前提として、刑罰の謙抑性の観点から、13歳以上16歳未満の人との関係で、絶対に対等な関係はあり得ないといえるような年長者による性的行為を一律に処罰対象とするため、心理学的・精神医学的知見も踏まえ、5歳以上年長の者による性的行為を処罰することとされたものです。
A9 いいえ、そうではありません。
いわゆる性交同意年齢の規定は、その年齢に関する要件を満たせば、性的行為をしたことのみをもって性犯罪が成立することとするものですから、その年齢に関する要件については、本来処罰してはいけない人が処罰されることのないように定めなければなりません。
5歳以上年長であるという年齢差の要件は、このような考え方を前提として、心理学的・精神医学的知見も踏まえ、それだけ年齢差が大きくなれば絶対に対等な関係はあり得ないといえると考えられることから定められたものであり、13歳以上16歳未満の人と年齢差が5年未満である年長者との関係が常に対等だという意味ではありません。
例えば、18歳の成年と14歳の中学生の間で性的行為が行われた場合でも、それが、「社会的関係上の地位に基づく影響力によって受ける不利益を憂慮させ」たり、「予想と異なる事態に直面させて恐怖させ、若しくは驚愕させ」たりして、被害者が同意しない意思の形成・表明・全うが困難な状態にさせ、あるいはそのような状態にあることに乗じて、性的行為をしたものであれば、不同意わいせつ罪・不同意性交等罪として処罰対象となり得ます。
〔身体の一部又は物を挿入する行為の取扱いの見直しについて〕
A10 改正前においては、「性交等」とは、陰茎の膣への挿入(性交)、陰茎の肛門への挿入(肛門性交)又は陰茎の口への挿入(口腔性交)のことを意味していました。
今回の改正法では、これらに加えて、膣又は肛門に陰茎以外の身体の一部又は物を挿入する行為についても、「性交等」に含むこととされました。
〔配偶者間において不同意性交等罪などが成立することの明確化について〕
A11 改正前においても、行為者と相手方の間に婚姻関係があるかどうかは、性犯罪の成立に影響しないと考える見解が一般的でした。
しかし、このような理解は条文上明らかにされておらず、学説の一部には、配偶者間の性犯罪の成立を限定的に解する見解もあることから、今回の改正法では、不同意わいせつ罪や不同意性交等罪が配偶者間でも成立することを、確認的な意味で条文上明確化することとされたものです。
〔面会要求等罪について〕
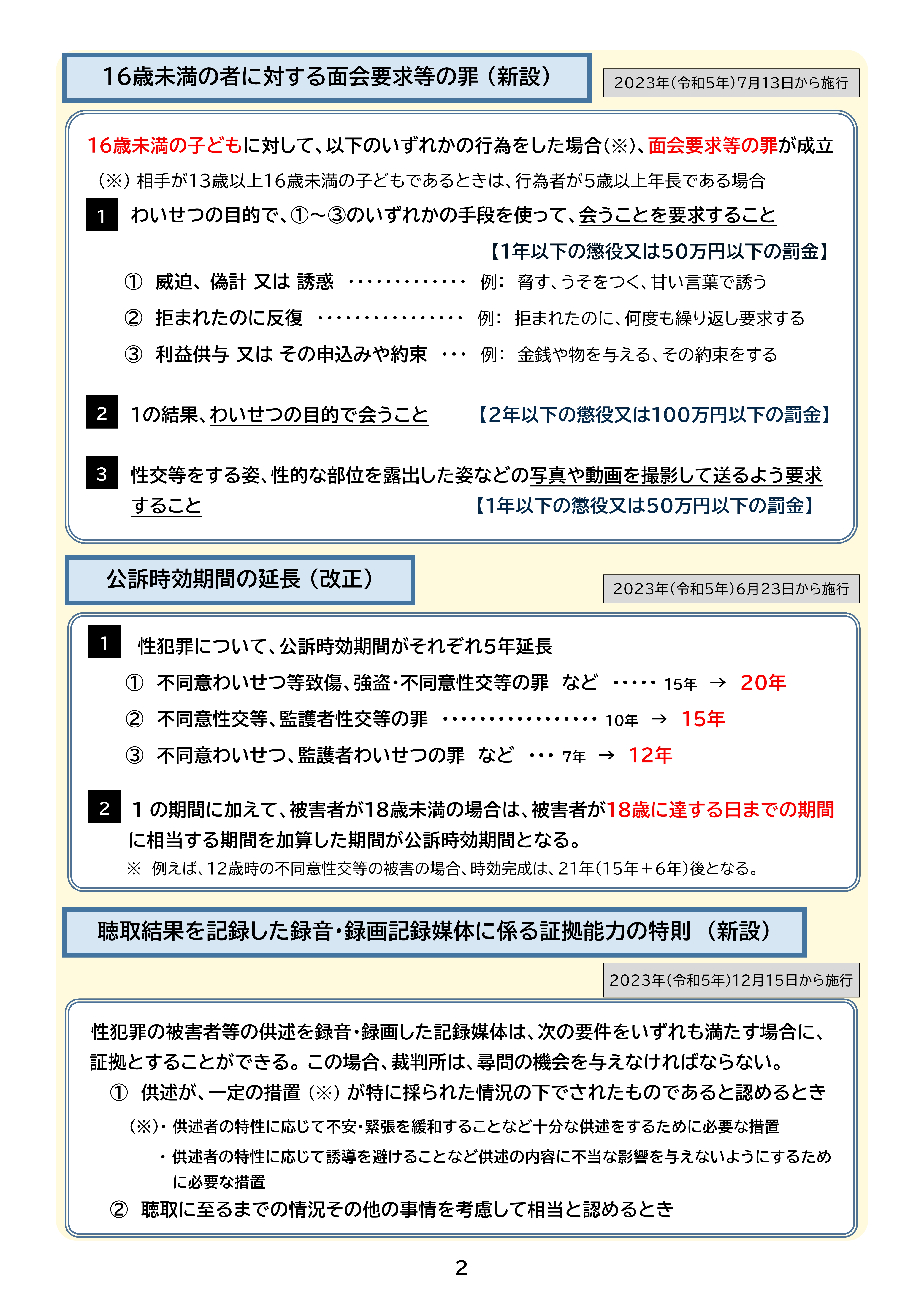
A12 16歳未満の人は、性的行為に関する自由な意思決定の前提となる能力に欠けるため、性犯罪の被害に遭う危険性が高いといえます。
そこで、16歳未満の人が性被害に遭うのを防止するため、実際の性犯罪に至る前の段階であっても、性被害に遭う危険性のない保護された状態を侵害する危険を生じさせたり、これを現に侵害する行為を新たに処罰することとされました。
具体的には、16歳未満の者に対して、
(1) わいせつの目的で、威迫、偽計、利益供与等の不当な手段を用いて、面会を要求する行為
(2) (1)の結果、わいせつの目的で、面会する行為
(3) 性交等をする姿態、性的な部位を露出した姿態などをとってその写真や動画を送るよう要求する行為
が処罰対象とされています(ただし、13歳以上16歳未満の者に対する行為については、行為者が5歳以上年長の者である場合に限ります。)。
なお、(1)及び(2)の行為の結果、実際に性的行為に及んだ場合には不同意わいせつ罪又は不同意性交等罪が、(3)の行為の結果、実際にそれらの写真や動画を送らせた場合には不同意わいせつ罪が、それぞれ成立し得ることとなります。
〔公訴時効期間の延長について〕
A13 性犯罪は、一般的に、その性質上、
○ 恥ずかしいことだという感情や自分が悪いという感情により被害申告が難しいこと
○ 被害者の周りの人たちも被害に気付きにくいこと
から、他の犯罪と比べて、被害が表に出にくいという特性があります。
そのため、刑事訴追が事実上可能になる前に公訴時効が完成してしまい、犯人の処罰が不可能になるという不当な事態が生じる場合があると考えられます。
今回の改正法では、性犯罪のこのような特性を踏まえ、性犯罪について訴追の可能性を適切に確保するため、性犯罪についての公訴時効期間を5年延長することとされました。
さらに、心身ともに未熟な子どもや若年者は、特に被害を申告することが難しいと考えられるため、性犯罪の被害者が18歳未満である場合には、犯罪が終わったときから被害者が18歳になる日までの期間を加えることにより、公訴時効期間を更に延長することとされました。
これらの改正により、例えば、12歳のときに不同意性交等罪の被害に遭った人については、不同意性交等罪(改正前の強制性交等罪)の公訴時効期間が10年から15年に延長され、さらに、その人が18歳になる日までの期間が加わることになりますから、公訴時効はその人が33歳に達する日(※)まで完成しないことになります。
※ 「33歳に達する日」とは、法律上、33歳の誕生日前日のことをいいます。
A14 公訴時効期間は、法定刑を基準とした罪の重さに応じて定められていますが、今回の改正法では、A13で述べたような性犯罪の特性を踏まえ、性犯罪についての公訴時効期間を特別に延長することとしています。
そのため、公訴時効期間をどのくらいの期間延長するかについては、一般的・類型的に、被害に遭ってからどれだけの期間が経てば、被害を外部に表明できるようになり、被害申告の難しさといった性犯罪特有の事情が解消されるといえるかをできるだけ実証的な根拠に基づいて決める必要があります。
そのような観点から、今回の改正法では、内閣府が行った調査の中で、無理やりに性交等をされたことがあり、被害を誰かに相談したと回答した方について、被害に遭ってから相談するまでにかかった期間がどの程度であったかを踏まえて、5年としています。
性的な被害を申告することの困難さを含めた性犯罪の被害の実態については、今後も必要な調査を行う予定です。
◆ 性的姿態撮影等処罰法関連
〔処罰対象行為について〕
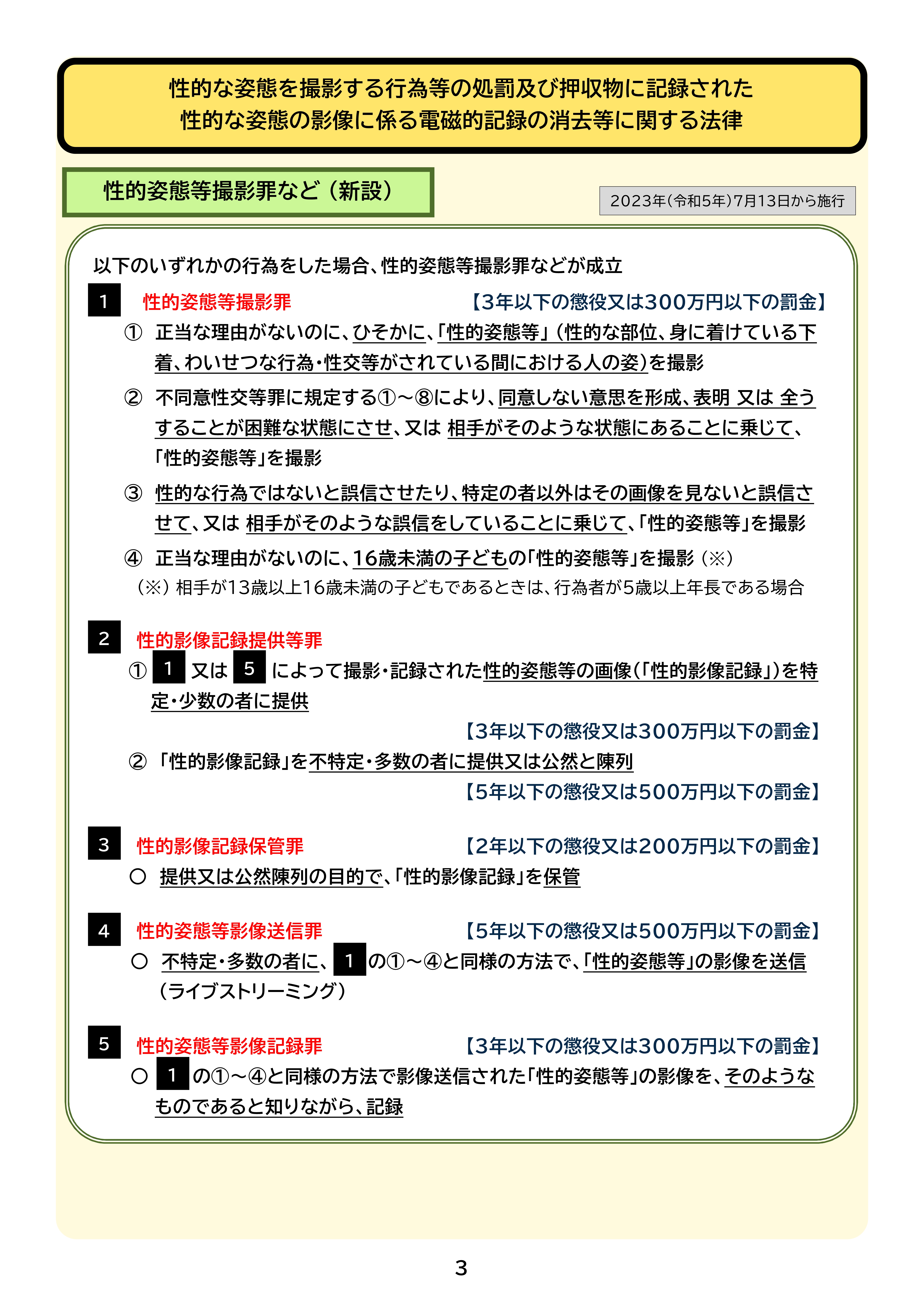
A1 人の意思に反して性的な姿を撮影したり、それによって出来上がった記録を第三者に提供するといった行為が行われると、そのような記録の存在・拡散などによって、撮影時以外の機会に他人にそれを見られる危険が生じ、ひいては、不特定・多数の者に見られるという重大な事態が生じる危険があります。
そこで、性的姿態撮影等処罰法では、
(1) 他人の性的な姿を一定の態様・方法で撮影する行為
(2) (1)の撮影行為により生まれた記録を提供したり、公然と陳列したりする行為
(3) (1)の撮影行為により生まれた記録を、提供・公然陳列の目的で保管する行為
(4) 他人の性的な姿を一定の態様・方法でライブストリーミングにより不特定・多数の者に配信する行為
(5) (4)の配信行為により送信された影像を記録する行為
が処罰対象とされています。
A2 例えば、いわゆる盗撮行為については、これまでも、各都道府県のいわゆる迷惑防止条例や、児童買春等処罰法のひそかに児童ポルノを製造する罪などにより処罰対象とされてきたものはありました。
しかし、迷惑防止条例は、都道府県ごとに処罰対象が異なりますし、児童ポルノ製造罪も、保護の対象は児童のみであり、必ずしも、これらの条例や法律だけでは対応しきれない事例が存在します。
性的姿態撮影等処罰法では、そのような事例も含めて、意思に反して自分の性的な姿を他の機会に他人に見られないという権利利益を守るため、意思に反して性的な姿を撮影したり、これにより生まれた記録を提供する行為などを処罰することとされています。
〔性的姿態等撮影罪について〕
A3 性的姿態等撮影罪は、次の「性的姿態等」、具体的には、
○ 性的な部位、すなわち、性器若しくは肛門若しくはこれらの周辺部、臀部又は胸部
○ 人が身に着けている下着のうち現に性的な部位を覆っている部分
○ わいせつな行為又は性交等がされている間における人の姿態
を、次の態様・方法で撮影する行為、具体的には、
(1) 正当な理由がないのに、ひそかに撮影する行為
(2) 同意しない意思の形成・表明・全うが困難な状態にさせ、又はその状態にあることを利用して撮影する行為
(3) 誤信をさせ、又は誤信をしていることを利用して撮影する行為
(4) 正当な理由がないのに、16歳未満の者を撮影する行為(13歳以上16歳未満の場合、行為者が5歳以上年長の者であるとき。)
を処罰するものです。
A4 性的姿態等撮影罪においては、A3で述べたとおり、
○ ひそかに撮影する行為
○ 16歳未満の者に対する撮影行為
について、「正当な理由がないのに」そのような撮影行為をしたことが要件とされています。
性的姿態等をひそかに撮影する行為について「正当な理由」がある場合としては、例えば、
○ 医師が、救急搬送された意識不明の患者の上半身裸の姿を医療行為上のルールに従って撮影する場合
などが考えられます。
16歳未満の者に対する撮影行為について「正当な理由」がある場合としては、例えば、
○ 親が、子どもの成長の記録として、自宅の庭で上半身裸で、水遊びをしている子どもの姿を撮影する場合
○ 地域の行事として開催される子ども相撲の大会において、上半身裸で行われる相撲の取組を撮影する場合
などが考えられます。
◆ 刑法及び刑事訴訟法関連
〔不同意わいせつ罪・不同意性交等罪全体について〕
Q1:不同意わいせつ罪・不同意性交等罪に関して、どのような改正が行われたのですか。
〔「暴行」・「脅迫」、「心神喪失」・「抗拒不能」要件の改正について〕
Q2:不同意わいせつ罪・不同意性交等罪は、強制わいせつ罪・強制性交等罪や準強制わいせつ罪・準強制性交等罪と比較して、どこが違うのですか。
Q3:「暴行」・「脅迫」、「心神喪失」・「抗拒不能」といった要件を改めることで、これまで処罰できなかった行為が処罰できるようになるのですか。
Q4:不同意わいせつ罪・不同意性交等罪における「同意しない意思を形成し、表明し若しくは全うすることが困難な状態」とは、どんな状態ですか。
Q5:「嫌だ」と言っているのに性的行為をされてしまった場合は、不同意わいせつ罪や不同意性交等罪により処罰できるのですか。
Q6:不同意わいせつ罪・不同意性交等罪では、同意しない意思の形成・表明・全うが困難な状態の原因となり得る行為・事由として、どのようなものが例示されているのですか。
〔いわゆる性交同意年齢の引上げについて〕
Q7:いわゆる性交同意年齢について、どうして「16歳未満」とされたのですか。
Q8:13歳以上16歳未満の者に対しては、どうして5歳以上年長の者の行為しか処罰されないのですか。
Q9:今回の改正法は、例えば、14歳の中学生と18歳の成年のように、年齢差が5年未満の関係であれば対等だという考え方に立っているのですか。
〔身体の一部又は物を挿入する行為の取扱いの見直しについて〕
Q10:「性交等」とは、何ですか。今回の改正でどのような点が変わったのですか。
〔配偶者間において不同意性交等罪などが成立することの明確化について〕
Q11:「婚姻関係の有無にかかわらず」とはどういう意味ですか。今回の改正で何か変わったのですか。
〔面会要求等罪について〕
Q12:16歳未満の者に対する面会要求等の罪とは、どのような罪ですか。
〔公訴時効期間の延長について〕
Q13:性犯罪についての公訴時効期間がどうして延長されたのですか。
Q14:公訴時効期間を延長する期間はどうして5年とされたのですか。もっと長い期間延長するべきではないですか。
◆ 性的姿態撮影等処罰法関連
〔処罰対象行為について〕
Q1:この法律で処罰対象となる行為は、どのようなものですか。
Q2:この法律で処罰対象となる行為は、これまで処罰できなかったのですか。
〔性的姿態等撮影罪について〕
Q3:性的姿態等撮影罪で処罰される行為は、どのようなものですか。
Q4:性的姿態等撮影罪で処罰されないこととなる「正当な理由」とは、どのようなものですか。
◆ 刑法及び刑事訴訟法関連
〔不同意わいせつ罪・不同意性交等罪全体について〕
Q1 不同意わいせつ罪・不同意性交等罪に関して、どのような改正が行われたのですか。
A1 今回の改正法では、不同意わいせつ罪・不同意性交等罪に関して、大きく分けて以下の4つの改正が行われました。
(1) 強制わいせつ罪・強制性交等罪における「暴行」・「脅迫」要件、準強制わいせつ罪・準強制性交等罪における「心神喪失」・「抗拒不能」要件の改正
(2) いわゆる性交同意年齢の引上げ
(3) 身体の一部又は物を挿入する行為の取扱いの見直し
(4) 配偶者間において不同意性交等罪などが成立することの明確化
〔「暴行」・「脅迫」、「心神喪失」・「抗拒不能」要件の改正について〕
Q2 不同意わいせつ罪・不同意性交等罪は、強制わいせつ罪・強制性交等罪や準強制わいせつ罪・準強制性交等罪と比較して、どこが違うのですか。
A2 性犯罪の本質的な要素は、「自由な意思決定が困難な状態で行われた性的行為」であることだと考えられます。
改正前の強制わいせつ罪・強制性交等罪や準強制わいせつ罪・準強制性交等罪では、そのような本質的な要素を満たすかどうかを、「暴行」・「脅迫」、「心神喪失」・「抗拒不能」といった要件によって判断していました。
しかし、これに対しては、それらの要件の解釈により犯罪の成否の判断にばらつきが生じ、事案によっては、その成立範囲が限定的に解されてしまう余地があるのではないか、といった指摘がされていました。
不同意わいせつ罪・不同意性交等罪では、それらの要件を改めて、性犯罪の本質的な要素を「同意しない意思を形成し、表明し若しくは全うすることが困難な状態」という表現を用いて統一的な要件とすることとされました。
また、被害者がそのような状態にあったかどうかの判断を行いやすくするため、その原因となり得る行為や事由についても、具体的に挙げることとされました。
その結果、不同意わいせつ罪・不同意性交等罪は、強制わいせつ罪・強制性交等罪や準強制わいせつ罪・準強制性交等罪と比較して、より明確で、判断のばらつきが生じない規定となったと考えられます。
Q3 「暴行」・「脅迫」、「心神喪失」・「抗拒不能」といった要件を改めることで、これまで処罰できなかった行為が処罰できるようになるのですか。
A3 不同意わいせつ罪・不同意性交等罪に関する「暴行」・「脅迫」、「心神喪失」・「抗拒不能」要件の改正は、改正前の強制わいせつ罪・強制性交等罪や準強制わいせつ罪・準強制性交等罪が本来予定していた処罰範囲を拡大して、改正前のそれらの罪では処罰できなかった行為を新たに処罰対象に含めるものではありませんが、改正前のそれらの罪と比較して、より明確で、判断にばらつきが生じない規定となったため、改正前のそれらの罪によっても本来処罰されるべき行為がより的確に処罰されるようになり、その意味で、性犯罪に対する処罰が強化されると考えられます。
Q4 不同意わいせつ罪・不同意性交等罪における「同意しない意思を形成し、表明し若しくは全うすることが困難な状態」とは、どんな状態ですか。
A4 「同意しない意思を形成することが困難な状態」とは、性的行為をするかどうかを考えたり、決めたりするきっかけや能力が不足していて、性的行為をしない、したくないという意思を持つこと自体が難しい状態をいいます。
「同意しない意思を表明することが困難な状態」とは、性的行為をしない、したくないという意思を持つことはできたものの、それを外部に表すことが難しい状態をいいます。
「同意しない意思を全うすることが困難な状態」とは、性的行為をしない、したくないという意思を外部に表すことはできたものの、その意思のとおりになることが難しい状態をいいます。
Q5 「嫌だ」と言っているのに性的行為をされてしまった場合は、不同意わいせつ罪や不同意性交等罪により処罰できるのですか。
A5 そのような場合には、「同意しない意思を全うすることが困難な状態」に当たるかどうかが問題となります。
「嫌だ」と言って、性的行為をしない、したくないという意思を表明したにもかかわらず、例えば、
○ 体を押さえ付けるなどの暴行を受けたこと
○ 「嫌だ」と言えばやめてくれると思ったのに、予想に反してやめてくれず、恐怖を覚えたこと
などの改正後の刑法第176条第1項各号に挙げられている行為や事由により、その意思のとおりにならず、性的行為をされてしまった場合は、不同意わいせつ罪や不同意性交等罪が成立し得ると考えられます。
Q6 不同意わいせつ罪・不同意性交等罪では、同意しない意思の形成・表明・全うが困難な状態の原因となり得る行為・事由として、どのようなものが例示されているのですか。
A6 不同意わいせつ罪・不同意性交等罪では、「同意しない意思を形成し、表明し若しくは全うすることが困難な状態」の原因となり得る行為・事由として、以下の8つの類型が例示されています。
(1) 「暴行若しくは脅迫を用いること又はそれらを受けたこと」
「暴行」とは、人の身体に向けられた不法な有形力の行使をいい、「脅迫」とは、他人を畏怖させるような害悪の告知をいいます。
(2) 「心身の障害を生じさせること又はそれがあること」
「心身の障害」とは、身体障害、知的障害、発達障害及び精神障害であり、一時的なものを含みます。
(3) 「アルコール若しくは薬物を摂取させること又はそれらの影響があること」
「アルコール若しくは薬物」の「摂取」とは、飲酒や、薬物の投与・服用のことをいいます。
(4) 「睡眠その他の意識が明瞭でない状態にさせること又はその状態にあること」
「睡眠」とは、眠っていて意識が失われている状態をいい、「その他の意識が明瞭でない状態」とは、例えば、意識がもうろうとしているような、睡眠以外の原因で意識がはっきりしない状態をいいます。
(5) 「同意しない意思を形成し、表明し又は全うするいとまがないこと」
性的行為がされようとしていることに気付いてから、性的行為がされるまでの間に、その性的行為について自由な意思決定をするための時間のゆとりがないことをいいます。
(6) 「予想と異なる事態に直面させて恐怖させ、若しくは驚愕させること又はその事態に直面して恐怖し、若しくは驚愕していること」
いわゆるフリーズの状態、つまり、予想外の又は予想を超える事態に直面したことから、自分の身に危害が加わると考え、極度に不安になったり、強く動揺して平静を失った状態をいいます。
(7) 「虐待に起因する心理的反応を生じさせること又はそれがあること」
「虐待に起因する心理的反応」とは、虐待を受けたことによる、それを通常の出来事として受け入れたり、抵抗しても無駄だと考える心理状態や、虐待を目の当たりにしたことによる、恐怖心を抱いている状態などをいいます。
(8) 「経済的又は社会的関係上の地位に基づく影響力によって受ける不利益を憂慮させること又はそれを憂慮していること」
「経済的・・・関係」とは、金銭その他の財産に関する関係を広く含み、「社会的関係」とは、家庭・会社・学校といった社会生活における関係を広く含みます。また、「不利益を憂慮」とは、自らやその親族等に不利益が及ぶことを不安に思うことをいいます。
(1)から(8)までの行為・事由については、いずれもその程度は問いませんが、不同意わいせつ罪・不同意性交等罪が成立するためには、これらの行為・事由により、被害者が「同意しない意思を形成し、表明し若しくは全うすることが困難な状態」になっていることが必要です。
〔いわゆる性交同意年齢の引上げについて〕
Q7 いわゆる性交同意年齢について、どうして「16歳未満」とされたのですか。
A7 改正前においては、13歳未満の人に対して性的行為をした者をそのこと自体で強制わいせつ罪・強制性交等罪により処罰することとされていました。
性犯罪の本質的な要素が「自由な意思決定が困難な状態で行われた性的行為」であることからすれば、そのような自由な意思決定の前提となる能力が十分に備わっていない人に対しては、性的行為をしただけで、その性的自由・性的自己決定権は侵害されることになると考えられます。
これまで、13歳未満の人は、そのような能力の内容として、(1)「行為の性的意味を認識する能力」が備わっていないと考えられることから、いわゆる性交同意年齢については、「13歳未満」とされてきました。
しかし、性的行為について有効に自由な意思決定をするためには、(1)の能力だけでなく、(2)「行為の相手との関係で、その行為が自分に与える影響について自律的に考えて理解したり、その結果に基づいて相手に対処する能力」も必要であると考えられます。
そして、13歳以上16歳未満(中学生くらいの年齢層)の人は、(1)の能力が一律にないわけではないものの、(2)の能力が十分に備わっているとはいえず、相手との関係が対等でなければ、性的行為に関する自由な意思決定の前提となる能力に欠けると考えられます。
このような考え方を前提として、今回の改正法では、性交同意年齢について、「16歳未満」とされたものです。
Q8 13歳以上16歳未満の者に対しては、どうして5歳以上年長の者の行為しか処罰されないのですか。
A8 A7で述べたとおり、13歳以上16歳未満の人は、相手との関係が対等でなければ、性的行為に関する自由な意思決定の前提となる能力に欠けると考えられます。
そして、どのような場合に対等な関係といえなくなるかについては、一般的に、相手との年齢差が大きくなればなるほど、社会経験などの差によって対等ではなくなっていくと考えられます。
こうしたことを前提として、刑罰の謙抑性の観点から、13歳以上16歳未満の人との関係で、絶対に対等な関係はあり得ないといえるような年長者による性的行為を一律に処罰対象とするため、心理学的・精神医学的知見も踏まえ、5歳以上年長の者による性的行為を処罰することとされたものです。
Q9 今回の改正法は、例えば、14歳の中学生と18歳の成年のように、年齢差が5年未満の関係であれば対等だという考え方に立っているのですか。
A9 いいえ、そうではありません。
いわゆる性交同意年齢の規定は、その年齢に関する要件を満たせば、性的行為をしたことのみをもって性犯罪が成立することとするものですから、その年齢に関する要件については、本来処罰してはいけない人が処罰されることのないように定めなければなりません。
5歳以上年長であるという年齢差の要件は、このような考え方を前提として、心理学的・精神医学的知見も踏まえ、それだけ年齢差が大きくなれば絶対に対等な関係はあり得ないといえると考えられることから定められたものであり、13歳以上16歳未満の人と年齢差が5年未満である年長者との関係が常に対等だという意味ではありません。
例えば、18歳の成年と14歳の中学生の間で性的行為が行われた場合でも、それが、「社会的関係上の地位に基づく影響力によって受ける不利益を憂慮させ」たり、「予想と異なる事態に直面させて恐怖させ、若しくは驚愕させ」たりして、被害者が同意しない意思の形成・表明・全うが困難な状態にさせ、あるいはそのような状態にあることに乗じて、性的行為をしたものであれば、不同意わいせつ罪・不同意性交等罪として処罰対象となり得ます。
〔身体の一部又は物を挿入する行為の取扱いの見直しについて〕
Q10 「性交等」とは、何ですか。今回の改正でどのような点が変わったのですか。
A10 改正前においては、「性交等」とは、陰茎の膣への挿入(性交)、陰茎の肛門への挿入(肛門性交)又は陰茎の口への挿入(口腔性交)のことを意味していました。
今回の改正法では、これらに加えて、膣又は肛門に陰茎以外の身体の一部又は物を挿入する行為についても、「性交等」に含むこととされました。
〔配偶者間において不同意性交等罪などが成立することの明確化について〕
Q11 「婚姻関係の有無にかかわらず」とはどういう意味ですか。今回の改正で何か変わったのですか。
A11 改正前においても、行為者と相手方の間に婚姻関係があるかどうかは、性犯罪の成立に影響しないと考える見解が一般的でした。
しかし、このような理解は条文上明らかにされておらず、学説の一部には、配偶者間の性犯罪の成立を限定的に解する見解もあることから、今回の改正法では、不同意わいせつ罪や不同意性交等罪が配偶者間でも成立することを、確認的な意味で条文上明確化することとされたものです。
〔面会要求等罪について〕
Q12 16歳未満の者に対する面会要求等の罪とは、どのような罪ですか。
A12 16歳未満の人は、性的行為に関する自由な意思決定の前提となる能力に欠けるため、性犯罪の被害に遭う危険性が高いといえます。
そこで、16歳未満の人が性被害に遭うのを防止するため、実際の性犯罪に至る前の段階であっても、性被害に遭う危険性のない保護された状態を侵害する危険を生じさせたり、これを現に侵害する行為を新たに処罰することとされました。
具体的には、16歳未満の者に対して、
(1) わいせつの目的で、威迫、偽計、利益供与等の不当な手段を用いて、面会を要求する行為
(2) (1)の結果、わいせつの目的で、面会する行為
(3) 性交等をする姿態、性的な部位を露出した姿態などをとってその写真や動画を送るよう要求する行為
が処罰対象とされています(ただし、13歳以上16歳未満の者に対する行為については、行為者が5歳以上年長の者である場合に限ります。)。
なお、(1)及び(2)の行為の結果、実際に性的行為に及んだ場合には不同意わいせつ罪又は不同意性交等罪が、(3)の行為の結果、実際にそれらの写真や動画を送らせた場合には不同意わいせつ罪が、それぞれ成立し得ることとなります。
〔公訴時効期間の延長について〕
Q13 性犯罪についての公訴時効期間がどうして延長されたのですか。
A13 性犯罪は、一般的に、その性質上、
○ 恥ずかしいことだという感情や自分が悪いという感情により被害申告が難しいこと
○ 被害者の周りの人たちも被害に気付きにくいこと
から、他の犯罪と比べて、被害が表に出にくいという特性があります。
そのため、刑事訴追が事実上可能になる前に公訴時効が完成してしまい、犯人の処罰が不可能になるという不当な事態が生じる場合があると考えられます。
今回の改正法では、性犯罪のこのような特性を踏まえ、性犯罪について訴追の可能性を適切に確保するため、性犯罪についての公訴時効期間を5年延長することとされました。
さらに、心身ともに未熟な子どもや若年者は、特に被害を申告することが難しいと考えられるため、性犯罪の被害者が18歳未満である場合には、犯罪が終わったときから被害者が18歳になる日までの期間を加えることにより、公訴時効期間を更に延長することとされました。
これらの改正により、例えば、12歳のときに不同意性交等罪の被害に遭った人については、不同意性交等罪(改正前の強制性交等罪)の公訴時効期間が10年から15年に延長され、さらに、その人が18歳になる日までの期間が加わることになりますから、公訴時効はその人が33歳に達する日(※)まで完成しないことになります。
※ 「33歳に達する日」とは、法律上、33歳の誕生日前日のことをいいます。
Q14 公訴時効期間を延長する期間はどうして5年とされたのですか。もっと長い期間延長するべきではないですか。
A14 公訴時効期間は、法定刑を基準とした罪の重さに応じて定められていますが、今回の改正法では、A13で述べたような性犯罪の特性を踏まえ、性犯罪についての公訴時効期間を特別に延長することとしています。
そのため、公訴時効期間をどのくらいの期間延長するかについては、一般的・類型的に、被害に遭ってからどれだけの期間が経てば、被害を外部に表明できるようになり、被害申告の難しさといった性犯罪特有の事情が解消されるといえるかをできるだけ実証的な根拠に基づいて決める必要があります。
そのような観点から、今回の改正法では、内閣府が行った調査の中で、無理やりに性交等をされたことがあり、被害を誰かに相談したと回答した方について、被害に遭ってから相談するまでにかかった期間がどの程度であったかを踏まえて、5年としています。
性的な被害を申告することの困難さを含めた性犯罪の被害の実態については、今後も必要な調査を行う予定です。
◆ 性的姿態撮影等処罰法関連
〔処罰対象行為について〕
Q1 この法律で処罰対象となる行為は、どのようなものですか。
A1 人の意思に反して性的な姿を撮影したり、それによって出来上がった記録を第三者に提供するといった行為が行われると、そのような記録の存在・拡散などによって、撮影時以外の機会に他人にそれを見られる危険が生じ、ひいては、不特定・多数の者に見られるという重大な事態が生じる危険があります。
そこで、性的姿態撮影等処罰法では、
(1) 他人の性的な姿を一定の態様・方法で撮影する行為
(2) (1)の撮影行為により生まれた記録を提供したり、公然と陳列したりする行為
(3) (1)の撮影行為により生まれた記録を、提供・公然陳列の目的で保管する行為
(4) 他人の性的な姿を一定の態様・方法でライブストリーミングにより不特定・多数の者に配信する行為
(5) (4)の配信行為により送信された影像を記録する行為
が処罰対象とされています。
Q2 この法律で処罰対象となる行為は、これまで処罰できなかったのですか。
A2 例えば、いわゆる盗撮行為については、これまでも、各都道府県のいわゆる迷惑防止条例や、児童買春等処罰法のひそかに児童ポルノを製造する罪などにより処罰対象とされてきたものはありました。
しかし、迷惑防止条例は、都道府県ごとに処罰対象が異なりますし、児童ポルノ製造罪も、保護の対象は児童のみであり、必ずしも、これらの条例や法律だけでは対応しきれない事例が存在します。
性的姿態撮影等処罰法では、そのような事例も含めて、意思に反して自分の性的な姿を他の機会に他人に見られないという権利利益を守るため、意思に反して性的な姿を撮影したり、これにより生まれた記録を提供する行為などを処罰することとされています。
〔性的姿態等撮影罪について〕
Q3 性的姿態等撮影罪で処罰される行為は、どのようなものですか。
A3 性的姿態等撮影罪は、次の「性的姿態等」、具体的には、
○ 性的な部位、すなわち、性器若しくは肛門若しくはこれらの周辺部、臀部又は胸部
○ 人が身に着けている下着のうち現に性的な部位を覆っている部分
○ わいせつな行為又は性交等がされている間における人の姿態
を、次の態様・方法で撮影する行為、具体的には、
(1) 正当な理由がないのに、ひそかに撮影する行為
(2) 同意しない意思の形成・表明・全うが困難な状態にさせ、又はその状態にあることを利用して撮影する行為
(3) 誤信をさせ、又は誤信をしていることを利用して撮影する行為
(4) 正当な理由がないのに、16歳未満の者を撮影する行為(13歳以上16歳未満の場合、行為者が5歳以上年長の者であるとき。)
を処罰するものです。
Q4 性的姿態等撮影罪で処罰されないこととなる「正当な理由」とは、どのようなものですか。
A4 性的姿態等撮影罪においては、A3で述べたとおり、
○ ひそかに撮影する行為
○ 16歳未満の者に対する撮影行為
について、「正当な理由がないのに」そのような撮影行為をしたことが要件とされています。
性的姿態等をひそかに撮影する行為について「正当な理由」がある場合としては、例えば、
○ 医師が、救急搬送された意識不明の患者の上半身裸の姿を医療行為上のルールに従って撮影する場合
などが考えられます。
16歳未満の者に対する撮影行為について「正当な理由」がある場合としては、例えば、
○ 親が、子どもの成長の記録として、自宅の庭で上半身裸で、水遊びをしている子どもの姿を撮影する場合
○ 地域の行事として開催される子ども相撲の大会において、上半身裸で行われる相撲の取組を撮影する場合
などが考えられます。





