第1節 特性に応じた効果的な指導の実施等
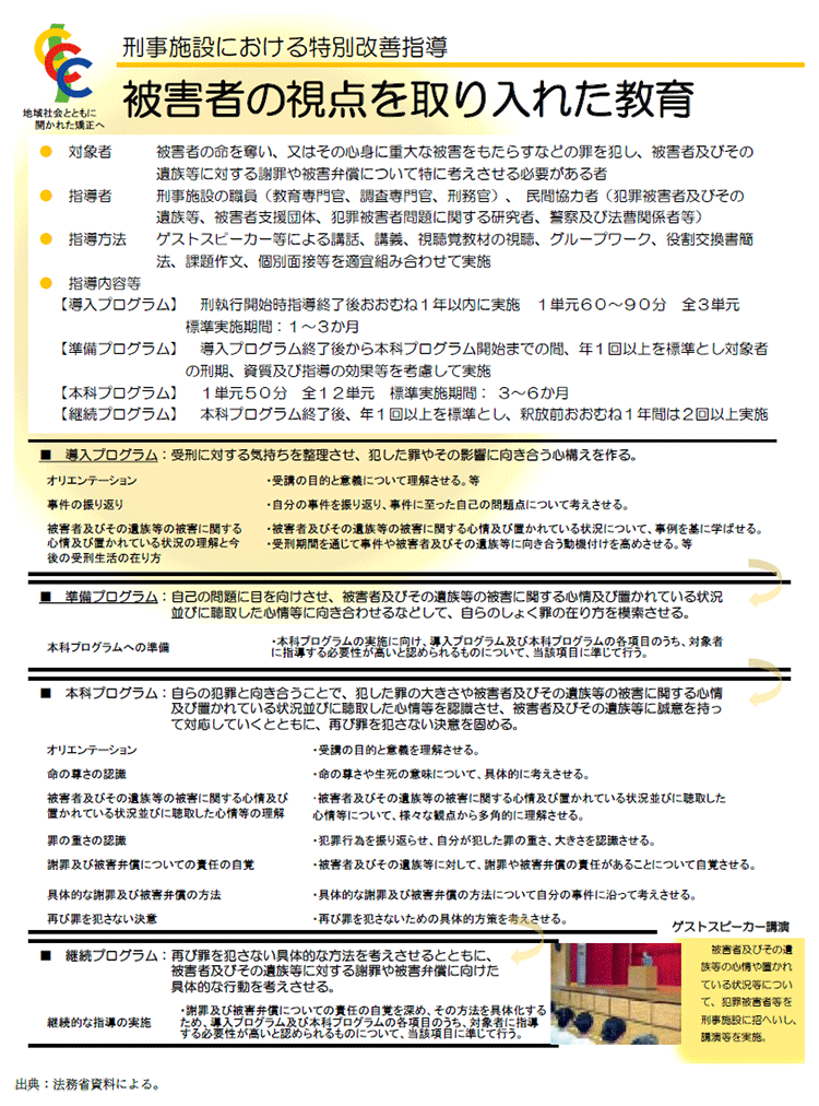
法務省は、刑事施設において、罪の大きさや犯罪被害者等の心情等を認識させるとともに、犯罪被害者等に誠意を持って対応し、謝罪や被害弁償に向けた具体的な行動を考えさせるため、特別改善指導(【施策番号62】参照)として「被害者の視点を取り入れた教育」(資4-63-1参照)を実施している(令和6年度の受講開始人員は423人(令和5年度:481人))。
少年院では、全在院者に対し、被害者心情理解指導を実施している。また、特に被害者を死亡させ、又は被害者の心身に重大な影響を与えた事件を起こし、犯罪被害者や遺族に対する謝罪等について考える必要がある者に対しては、特定生活指導として、被害者の視点を取り入れた教育(資4-63-2参照)を実施しており、令和6年度は、63人(令和5年度:45人)が修了した。これらの指導の結果は、継続的な指導の実施に向け、保護観察所に引き継いでいる。
また、刑事施設及び少年院では、令和5年12月から、受刑者・在院者の矯正処遇等に被害者等の心情等をより直接的に反映し、被害者等の立場や心情への配慮等を一層充実させるとともに、受刑者等に反省や悔悟の情を深めさせ、その改善更生を効果的に図ることを目的として、刑の執行段階等における被害者等の心情等の聴取・伝達制度の運用を開始しており、令和6年中に心情等を伝達した件数は129件(刑事施設:92件、少年院37件)であった。
保護観察所では、犯罪被害者等の申出に応じて犯罪被害者等から被害に関する心情、犯罪被害者等の置かれている状況等を聴取し、保護観察対象者に伝達する制度(心情等聴取・伝達制度)において、当該対象者に被害の実情を直視させ、反省や悔悟の情を深めさせるための指導監督を徹底している(令和6年中に、心情等を伝達した件数は181件(令和5年:154件))。
なお、本制度は刑法等の一部を改正する法律による改正後の更生保護法が令和5年12月から施行されたことに伴い、犯罪被害者等からの申出に応じて、保護観察対象者に伝達する場合に限らず犯罪被害者等の心情等を聴取することができることとされ、聴取した心情等を保護観察における指導監督を行うに当たって考慮するなど、その適正な運用を図っている。
また、上記の改正更生保護法において、犯罪被害者等の被害の回復又は軽減に誠実に努めるよう、必要な指示等の措置をとることが保護観察対象者に対する指導監督の方法として加えられ、また、犯罪被害者等の被害を回復し、又は軽減するためにとった行動の状況を示す事実について、保護観察官又は保護司に申告し又は当該事実に関する資料を提示することが、保護観察における遵守事項の類型に加えられたことから、これらに基づく指導監督の充実を図るなど、犯罪被害者等の思いに応える保護観察処遇の一層の充実を図っている。なお、特に被害者を死亡させ若しくはその身体に重大な傷害を負わせた事件又は被害者に重大な財産的損失を与えた事件による保護観察対象者に対しては、しょく罪指導プログラム(資4-63-3参照)による処遇を行い、犯罪被害者等の意向にも配慮して、誠実に慰謝等の措置に努めるよう指導している(令和6年に、しょく罪指導プログラムの実施が終了した人員は1,726人(令和5年:1,502人))。
なお、矯正施設及び保護観察所では、家庭裁判所や検察庁等から送付される処遇上の参考事項調査票等に記載されている犯罪被害者等の心情等の情報を指導に活用している。
加えて、一定の条件に該当する保護観察対象者を日本司法支援センター(法テラス)※19に紹介し、被害弁償等を行うための法律相談を受けさせたり、弁護士、司法書士等を利用して犯罪被害者等との示談交渉を行うなどの法的支援を受けさせており、保護観察対象者が、犯罪被害者等の意向に配慮しながら、被害弁償等を実行するよう指導・助言を行っている。



発達上の課題を有する受刑者に対する処遇・社会復帰支援モデル事業について
大阪刑務所・西日本成人矯正医療センター
刑事施設においては、成人期の発達障害(いわゆる大人の発達障害)を有する者が一定数おり、その特性を踏まえた処遇・社会復帰支援のためには、医学、心理学、社会福祉学等の様々な専門的な見地から多角的にアプローチしていくことが重要です。
大阪刑務所では、令和6年11月から、発達上の課題を有する受刑者に対する処遇・社会復帰支援モデル事業(以下「モデル事業」という。)を開始しました(【施策番号61】参照)。モデル事業では、西日本成人矯正医療センターに編成された、刑務官、調査専門官、教育専門官、作業療法士、福祉専門官及び看護師からなる多職種の職員によるチーム(以下「多職種チーム」という。)を大阪刑務所に派遣し、同所での発達上の課題を有する受刑者に対する様々な処遇・社会復帰支援を実施しています。多職種チームは、それぞれが有する経験や専門性を持ち寄り、協力し合うことで、発達上の課題を有する受刑者の特性に応じた処遇、社会復帰支援の充実強化を図ることを目的としています。
モデル事業の対象者は、大阪刑務所に収容されている、発達障害又はその疑いのある者及びこれに準じた者で、処遇上配慮を要するもののうち、一定の要件を満たすものとしており、その選定については、スクリーニングとしての「第一次選定」と、より詳細にアセスメントを行う「第二次選定」により行っています。対象者選定後は、モデル事業実施専用ユニット※に編入され、多職種チームと大阪刑務所が連携・協力しながら、継続的なアセスメント、個人別処遇・支援計画の策定・定期的な見直し、個別担任の指名とチームカンファレンス等の取組を通じて、対象者に対し、特性に応じた作業と指導を柔軟に組み合わせた矯正処遇を実施するとともに、出所後を見据えた社会復帰支援を実施しています。また、処遇の実施に当たっては、発達上の課題を有する受刑者の特性に起因する精神的・心理的ストレスの緩和等を図るべく、生活空間に植物との触れ合いを介在させ、落ち着いた色合いを取り入れるなどの処遇環境への配慮も行っています。
令和6年11月18日には、大阪刑務所において、大阪府、大阪市、堺市、近畿地方更生保護委員会、大阪保護観察所、大阪矯正管区(令和7年度から近畿矯正管区に名称変更)、大阪刑務所及び西日本成人矯正医療センターの8機関が連携・協力し、発達上の課題を有する受刑者の再犯防止及び円滑な社会復帰に向けた新たな処遇・社会復帰支援に取り組むことを内容とした連携協定を締結しました。
本モデルの実施に当たっては、対象者が個々の発達上の課題を認識し、それを受容し、自身にとって、どのような支援が必要なのか、自身が抱えている生きづらさをどのように克服していくことができるかなどを主体的に考えられるようになることが非常に重要であり、社会復帰支援に関しても、一人一人の特性やニーズを踏まえ、出所後の生活を見据えた上で、在所中から必要な支援をする必要があります。それらの実施は簡単なことではなく、課題も多くあると感じていますが、刑事施設の職員による働き掛けだけではなく、在所中から関係機関等との連携・協力を密に進めることで、対象者に対する息の長い支援を実施し、対象者の円滑な社会復帰及び再犯防止の実現につなげていきたいと思います。


- ※ 本モデル事業の対象となる受刑者が、生活をしたり作業や改善指導を受けたりする専用のエリアであり、対象者の特性に配慮した居室、工場、教室、面接室等を整備している。
- ※19 日本司法支援センター(法テラス)
国により設立された、法による紛争解決に必要な情報やサービスを提供する公的な法人